士兰微电子推出了内置大功率MOSFET的SSR反激电源管理芯片SDH8666Q系列,该系列亚搏网页版是士兰微电子新一代SSR反激控制芯片,采用了自有专利EHSOP5贴片封装,内置高压大功率MOSFET,可广泛适用于36W适配器或48W开放环境,包括通用适配器、快充、显示器和平板电视等。系列亚搏网页版包括:

士兰微电子此次推出的SDH8666Q系列亚搏网页版有诸多优势:亚搏网页版采用自有专利EHSOP5贴片封装,更适于自动化生产;封装厚度仅为1.6mm,是TO252封装的2/3,对外壳温升影响更小;Rthja为60℃/W,与TO252相当,而Rthjc仅为1.05℃/W,是TO252封装的1/2,更有利于散热。封装效果如下图所示:

▲EHSOP5 ▲TO252

▲EHSOP5 ▲TO252

▲EHSOP5 ▲TO252
此外,该系列亚搏网页版内置了专利高压EDMOS,也采用了专利高压启动控制电路,省略传统电路的启动电阻,待机功耗低至40mW,具有快速启动,轻载高效等优点。在启动过程中采用高压耗尽型MOSFET进行高压充电,芯片启动后高压启动控制器控制该MOSFET关断,相比其他高压启动方式可靠性更高,更易通过雷击浪涌测试。
全系列亚搏网页版满足CoC V5 Tier 2能效,采用了QR+PWM+PFM+Burst Mode控制模式。其中,亚搏网页版优化了QR模式抖频控制,在系统工作于CCM或QR模式时采用不同的抖频策略,优化抖频控制,降低系统EMI噪声。QR模式下,采用优化抖频后的IC比无抖频IC的传导噪声低5dB左右。
值得注意的是,该系列亚搏网页版具有VCC HOLD功能,防止轻载或动态切换时芯片欠压重启,亚搏网页版还具有完善的保护功能,包括VCC OVP, OCP, OTP, Brown In/Brown Out,输出OVP,原边电流采样电阻短路保护,输出短路保护,副边整流管短路保护等。目前该系列电路已经大批量销售,获得了市场的青睐。
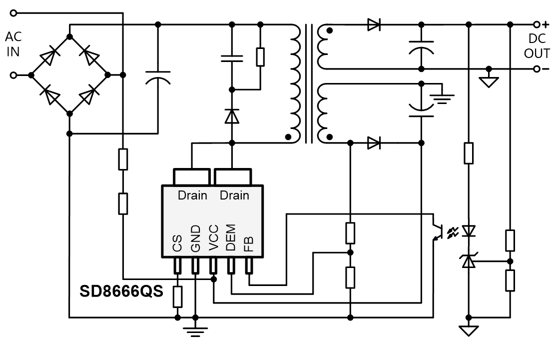
SDH8666Q(内置高压启动电路)和SD8666QS的典型应用分别如下图所示:


12V/3A DEMO(75mm*45mm*23mm)效果如下图所示:

