EN
邮箱验证
您的邮箱:
验 证 码:
SAP78L09
100mA 固定电压输出线性稳压器电路

SAP78L09是一款正电压三端稳压电路,固定电压输出,可适用于多种应用场合。当SAP78L09用于替代稳压二极管-电阻组时,可提供二个数量级的有效的改善阻抗,且静态电流大大降低。该稳压电路可提供本机或者板卡稳压,消除了单点稳压引起的分布问题。其输出电压使得该亚搏网页版可以用于逻辑系统、仪表、HiFi和其他固态电子设备。

主要特点
  • 输入电压可达30V

  • 100mA输出电流

  • 输出晶体管安全区域保护

  • 内部热过载保护

  • 内部短路限流



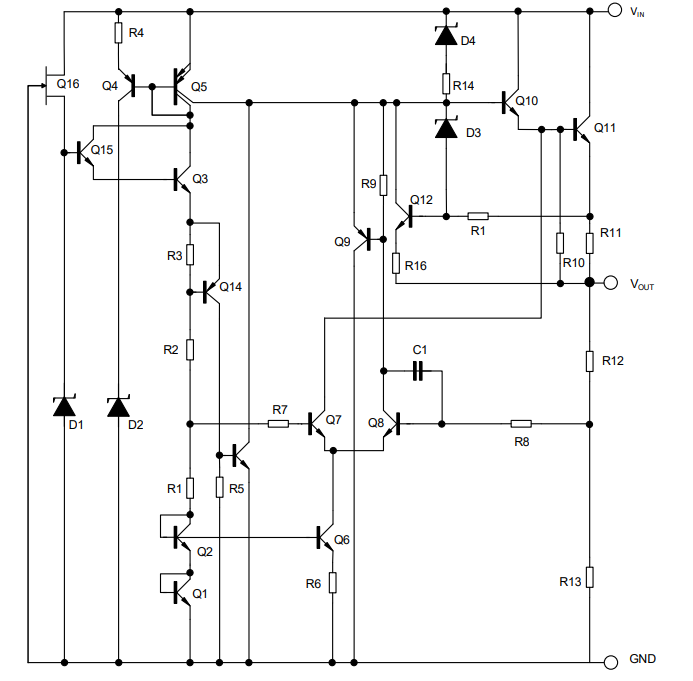
内部框图

image.png

封装外形图