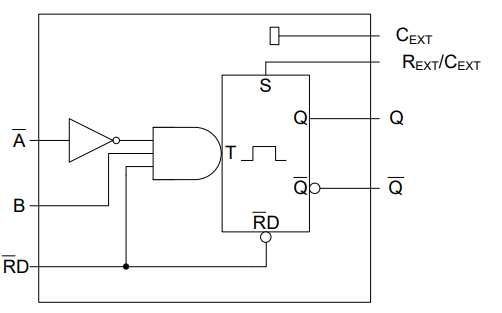
SLP74AHC123A是一种带复位的双可触发单稳态多谐振荡器。这种边缘触发多谐振荡器的特点是通过三种方法控制输出脉冲持续时间。在第一种方法中,A输入低,B输入高。在第二种方法中,B输入高,A输入低。在第三种方法中,A输入低,B输入高,复位(RD)输入高。基本脉冲时间通过选择外部电阻(REXT)和电容(CEXT)来编程。
一旦触发,基本输出脉冲宽度可以通过重新触发门控低电平有源(nA)或高电平有源(nB)来延长。通过重复这个过程,可以使输出脉冲周期尽可能长。脉冲持续时间可以通过降低nRD来减少,这也抑制了触发。
从nRD到输入门的内部连接使得可以通过输入nRD的正向信号触发电路,通过重新触发和早期复位来说明脉冲控制。基本输出脉冲宽度本质上是由外部定时元件REXT和CEXT的值决定的。当CEXT为10nF时,典型输出脉宽定义为:tW = REXTCEXT,其中tW =脉宽,单位为ns;REXT =外部电阻k;CEXT =以pF为单位的外部电容器。
所有输入亚搏网页版施密特触发
输入电压高于Vcc
由有源高电平或有源低电平门控逻辑输入触发的边沿
可重拾极长脉冲
直接复位终止输出脉冲
ESD防护性能:
HBM:2000V
CDM:1000V
抗闩锁能力:100mA
工作温度范围-40°C ~ +85°C和-40°C ~ +125°C
